"Warning: No job (tran, ac, op etc.) defined:"

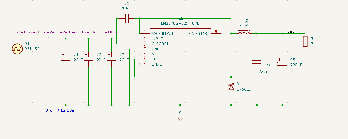
I am a rookie learning KICAD from basic trial and error and some youtube videos. I do not know what I have done wrong. The circuit design is the typical application for LM2678 and I am trying to have it simulation in KICAD. The model was imported from Texas Instrument. There is the label telling the system to do .tran but it detects no job and saying the compatible mode was not selected. I have altered the output from resistor to connector pins, I have tried voltage source to pulse source to connector pins, I have tried DC,AC, and Transient analysis and all have the same error with some additional error in the attached picture. Even tried using .op as well and could not work. I am not sure what am I missing or just blind from not noticing certain aspect of this simulation please help.:smiling_face_with_tear: Let me know what to check and look out for.

Can’t zip and upload the schematic apparently new user can’t upload attachments.

So any follow-up questions on the schematics or the components let me know.
Window 11, KiCad 9.0

Focus on the first error message concerning D1. Can you open the diodes properties and look under simulation if there is a simulation model defined?

1 Like

If you’re new with ngSpice in KiCad, I recommend you start with something very simple and get that to work first. A simple circuit would be an transient analysis of an RC combination.

Is that pulse source putting 10MHz @ 50% duty cycle into C1 / C2 / C3?
There are two open pins on you LM2678. ngSpice gets easily confused by open pins.
R1 without a value?

You can also add analysis parameters in Schematic Editor / Inspect / Simulator / Simulation / New Analysis Tab.

Thank you apparently, that is the issue why the simulation wasn’t working. But now there is a new issue where in real life I tested that it could regulate the voltage at 5V while in this simulation its showing its like 0V output. Have you have worked with LM2678 in this software before?

Yes, 50% duty cycle to see how the output is affected by these setup, I did took your advice on putting the X on the not connected pin so that helps. R value was tested at 100ohms and 1000ohms and the result from this setup was barely above 0V which should not really happen. Any idea on what the issue is? I have also adjusted the wiring according to the datasheet of LM2678. I have a feeling that the Simulation Model setting is the issue but I’ve been venturing around I don’t know what is missing. I did try out very simple circuits already and they are pretty okay so nothing funny there.