Library Symbol for ECF80 valve/tube

Hello,

First-time poster and user of KiCAD - please don’t shoot me down in flames, yet…

I am designing a PCB which uses an ECF80 Triode-Pentode valve/tube. There’s a section for “valves” in Symbol Library, but no entry for ECF80. I’ve searched on how to import an external symbol and been directed to SnapMagic. Here I found what looks to be a correct 3 part symbol (Triode plus Pentode plus Heater connections) and correct footprint.

However, downloading the Symbol zip for ECF80 and importing (seems I have to create a new Library as can’t add it to “valve”) it only shows the Pentode part and won’t let me create part A and Part B for the valve. If I try, it throws up an error and shuts KiCAD.

Any ideas?

I’m using version 9.05.

Thanks in advance!

OnAMission….

Firstly, please give details about your KiCad version and OS, this can be taken from Help - About KiCad - copy version….

I would not waste my time with these 3rd party libraries - they are full of errors.

It is better to create you own local library with a copy of one of the built in valve symbols and edit that.

2 Likes

Forget messing with Snap.

There are two Triode-Pentodes listed in the Kicad Valve library.
“Save as” one of these into a Personal Library, rename it to ECF80.
Check and edit, where necessary, the pin connections and graphics for each of the three parts and the job is done.

Please ask here if you have problems.

2 Likes

Hi jmk,

Thankls for your suggestion. I’ve created a copy of ECL82 in a new Symbol Library (won’t allow me to save under “valve” and named it ECF80.

When I try to edit, I can see the two parts A and B, however whilst A is a single Triode where I can edit the pin designations fine, if I select part B it displays both A and B superimposed.

When I edit part B to get rid of the “extra” Triode graphics, this also affects part A.

I have updated to v9.06 and am running on Windows 10 64-bit.

It’s quite frustrating: I’m a brand-new user so still feeling my way around and hence asking non-intuitive questions but also encountering unexpected results.

I just tried it myself and it works perfectly (9.06). I copied ECL82 to my personal library and renamed it to ECF80.

I see all three units (A, B, C) triode, pentode and heater.

I suggest you read jmk’s nice FAQ here:

All standard libraries supplied with KiCAD are read-only (for good reasons), so you’ll have to deal with personal libraries at some point.

1 Like

Hi @Mission720

Here is a blow by blow description on how to accomplish my above suggestion.

  • Create a personal library as per the link posted by @ML9104 and name that personal library “My Valves” (or whatever you choose).

  • Open the Symbol Editor in Kicad.

  • Scroll to the bottom of the Kicad Library list to the Kicad Valve library and when you find that library, left mouse click on the triangle (arrow) to open it.

  • Scroll down the list of valves and you will find ECL82 & ECL86 are labeled “triode pentode”.

  • Right mouse click on either of these symbols and a window will open.

  • Left mouse click the “save as” and a new window will open.

  • At the top of this new window will appear the name of the Kicad valve. Change this to ECF80.

  • Below the name is “Save in library”. Scroll through the list until you find the personal library you created for valves and left mouse click on that library. Click OK.

  • Kicad automagically opens this renamed symbol in your personal library in the Symbol Editor.

  • Click “Save” to store this symbol in this library.

  • From memory, you will only have to change some of the pin numbers in the various “Units”.

  • To change Units, click on the arrow adjacent to the Unit display (red arrows).
  • To change Pin number, either right mouse click on the pin and select Properties, OR, hover mouse over the appropriate pin and press hotkey E. Then change the number in the Properties panel (green arrows).
  • Observe your Personal Library with your newly saved ECF80 (magenta rectangles).

I think this covers everything for a brand new user.
I found placing frequently used symbols (and footprints) into Personal Libraries more convenient than scrolling endlessly through Kicad Libraries (eg. the Device Library); and setting up a few personal libraries is good practice.

EDIT: I’ve made a mistake in the illustration and called the valve ECL80 instead of ECF80. Sorry for any confusion.

Hi @jmk @ML9104

Thanks to you both. It makes sense now and I have managed to create the schematic I’m after :slight_smile:

I realise what I did before and how my mistake came aboutr. Now it makes much more sense.

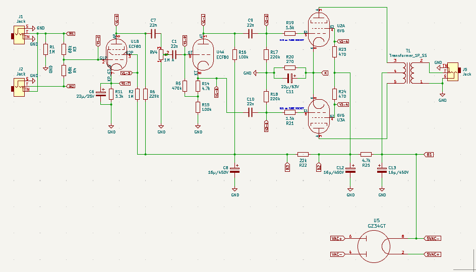
Here is my result:

The layout/spacing needs a little tidying, but as I’m hammering it out on a laptop with a single screen whilst I’m travelling I’m happy so far.

Next is to run an error check and then a simulation, which I’m sure will throw up a huge pile of errors!

I really appreciate your combined knowledge and everyones help.

OnAMission…

Don’t worry, you’ll get plenty of errors and warnings :slight_smile:

You’ve fallen into the usual newbie’s trap of using Global Labels to comment a net. I did that as well on my first design.

A Global Label is a connection and expects a corresponding input/output label somewhere else, otherwise it will throw an error. Net Labels can make trouble too, but feel free. If you just want to comment a net, simply place free text, that will avoid trouble.

The same goes for inputs and outputs. Use a real connector from the library, not a Global Label.

And you’ll need PWR_FLAGs for you power lines.

Have Fun, I hope you get comfortable with KiCAD. I like it a lot. Cheers.

Hi, sorry for slow response - been busy on non-KiCAD things, could you believe…

My snip only showed the main circuit. I’ve tried to keep the sheet “tidy” by putting the other end of the labels at the foot of the page. What I am trying to do is designate a pad on the PCB where a wire is soldered in to go to the off-PCB device. That way, instead of trying to connect a wire to an existing hole used by one end of a component, the wire has it’s own connection pad. Hope that makes sense….

Do you use kiCAD for work or is this for a hobby?

I know it’s going to be a bit of an uphill struggle to begin with, especially as I’ve many other distractions to sieze my day, but I do want to get to the stage where I can use the basics in valve amplifier design to produce PCBs.

I have lots of experience in designing on paper but after reading various reviews of KiCAD where a design can be simulated, viewed in 3D and Gerber files produced for manufacture step-by-step, it seems a very well though-out program.

Many thanks.